欢迎光临广西国有七坡林场
环境温度:30.65 ℃环境湿度:96.52 %RH大气压:100.12 kPaPM2.5:24 ug/m2PM10:30 ug/m2噪音:30 dB负氧离子:4541 个/cm3

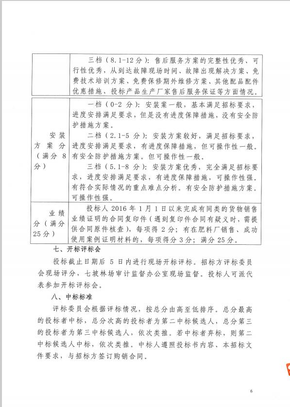
广西国有七坡林场绿丰复合肥厂生产用生物质颗粒燃烧器采购公告

发布时间:2021-09-13    阅读量:


地址:广西壮族自治区南宁市江南区南站大道6号七彩大厦
邮箱:qplc4207155@163.com
电话:0771-2306886
传真:0771-2306886